Zentrale Z21PG: Unterschied zwischen den Versionen
| Zeile 35: | Zeile 35: | ||
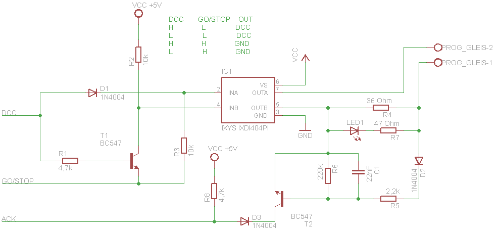
:*''[[media:DCC-Prog_Booster.png | separater Programmierausgang mit ACK - Schreiben und Lesen von Konfigurationsvariablen (CV)]] - ([http://sourceforge.net/projects/pgahtow/files/Booster/Prog-Booster/Prog-Booster.sch/download Eagle]) | :*''[[media:DCC-Prog_Booster.png | separater Programmierausgang mit ACK - Schreiben und Lesen von Konfigurationsvariablen (CV)]] - ([http://sourceforge.net/projects/pgahtow/files/Booster/Prog-Booster/Prog-Booster.sch/download Eagle]) | ||
:*''Stromsensor ACS712t für integrierten Booster - Auslesen der Gleisbelastung'' | :*''Stromsensor ACS712t für integrierten Booster - Auslesen der Gleisbelastung'' | ||
| − | :*''[[Booster#Railcom| | + | :*''[[Booster#Railcom|RailCom® am DCC Ausgang]]'' |
:*''LocoNet-Interface Unterstützung der Funktionen F9 bis F28. | :*''LocoNet-Interface Unterstützung der Funktionen F9 bis F28. | ||
| − | :*''Vielleicht'': [http://de.aliexpress.com/item/3-5-inch-LCD-screen-HMI-USART-module-3-5-inch-screen-with-intelligent-serial-serial/32602862294.html?spm=2114.010208.3.28.7OvH50&ws_ab_test=searchweb201556_2,searchweb201644_1_505_506_503_504_301_502_10001_10002_10016_10017_10010_10005_10011_10006_10003_10004_10009_10008,searchweb201560_2,searchweb1451318400_-1,searchweb1451318411_6449&btsid=daec4971-95eb-4e2f-98f1-d12c9eb906c4 Nextion UART 3,5" TFT Touchscreen in der Zentrale zum Steuern und Programmieren?] | + | <!--:*''Vielleicht'': [http://de.aliexpress.com/item/3-5-inch-LCD-screen-HMI-USART-module-3-5-inch-screen-with-intelligent-serial-serial/32602862294.html?spm=2114.010208.3.28.7OvH50&ws_ab_test=searchweb201556_2,searchweb201644_1_505_506_503_504_301_502_10001_10002_10016_10017_10010_10005_10011_10006_10003_10004_10009_10008,searchweb201560_2,searchweb1451318400_-1,searchweb1451318411_6449&btsid=daec4971-95eb-4e2f-98f1-d12c9eb906c4 Nextion UART 3,5" TFT Touchscreen in der Zentrale zum Steuern und Programmieren?]--> |
===Notes=== | ===Notes=== | ||
Version vom 5. Mai 2016, 19:39 Uhr
Eigenbau |
Zentrale Z21PG |
Z21 mobile |
XpressNet |
LocoNet |
Booster
Arduino UNO Version | Arduino MEGA Version | ESP8266 (WeMos D1 mini) Version | ESP32 Version | Sanguino Version
Grundlage
Die komfortable aber sehr teure Modellbahnsteuerung Z21 von Roco und der genutzte XpressNet-Bus brachte mich auf die Idee, eine eigene Zentrale zu entwickeln.
Im Mittelpunkt dieser Idee, stand die Absicht, die dort eingebrachte umfangreiche Hardware zu reduzieren bzw. durch Software zu ersetzen. Die Eigenbauzentrale sollte auch ein Netzwerk Interface (für APP und PC), XpressNet, S88 und LocoNet Bus bereitstellen.
Hier wird der Aufbau einer Z21 DCC Digitalzentrale auf Basis eines Arduino (Arduino MEGA über AliExpress ab 7,30 Euro) zur Steuerung der Modellbahn über das Z21 LAN Protokoll beschrieben. Auf den Arduino MEGA wird in der Grundversion dazu ein Ethernet Shield mit dem W5100 Chip (bei AliExpress ab 4,80 Euro), aufgesetzt. Mit diesem Ethernet Shield, kann der Arduino MEGA in ein bestehendes Netzwerk integriert werden und über einen Router mit WLAN mit Handreglern oder der Computersoftware zum Beispiel Rocrail kommunizieren.
Durch Erweiterungen lässt sich zum Beispiel ein WLAN AP/Client mittels ESP6288 in die Zentrale integrieren.
Funktionsumfang
- Kommunikation via Ethernet über "Z21 LAN Protokoll" von ROCO/Fleischmann, mit mehr als nur zehn "Endgeräten"!
- => W5100 Ethernet Interface
- => ESP8266 WLAN Interface für "Z21 LAN Protokoll" (Accesspoint- und/oder Client-Betrieb)
- NMRA-DCC-Standard mit CV Programmierung (kein POM), 29 Lokfunktionen (Licht F0, F1 bis F28) und 2048 Weichen.[1]
- => DCC Booster Ausgang für ROCO 10761/10764 Digitalverstärker mit optionaler Kehrschleifenfunktion
- => integrierter DCC Booster bis 5A (TLE5205 Treiber)
- S88N Rückmeldebus (Arduino Simpel S88 Interface) [2]
- XpressNet - ab Softwareversion 2 [3]
- LocoNet mit Slot-Management für FRED oder DAISY Handregler - ab Softwareversion 3
- => LocoNet-Client Mode (Slot-Server abschaltbar) für den Anschluss an der Intellibox - ab Softwareversion 43
- DCC-Input Anschluss einer "Fremdzentrale" (nur für Arduino MEGA)
- Extra: Softwareupdate & eigene Anpassungen über Upload des Sketch mittels Arduino IDE.
geplante Erweiterungen:
- Programmierung von LocoNet LNCV Variablen über die Z21 mobile APP, ab v4.52 möglich
- separater Programmierausgang mit ACK - Schreiben und Lesen von Konfigurationsvariablen (CV) - (Eagle)
- Stromsensor ACS712t für integrierten Booster - Auslesen der Gleisbelastung
- RailCom® am DCC Ausgang
- LocoNet-Interface Unterstützung der Funktionen F9 bis F28.
Notes
bekannte Bugs
Da dieses Projekt eine persönliche Entwicklung von mir ist bleibt es nicht aus das einige Protokolle nicht 100%tig unterstützt, oder mit kleineren Ungenauigkeiten Implementiert wurden. Hier eine Auflistung der bekannten Probleme:
- (gelöst, v4.51) Abbruch der Kommunikation ab TrainController Version 8 F2 - Anpassung am Z21 Protokoll in Arbeit.--PG 15:39, 15. Mär. 2016 (CET)
- keine Kommunikation zwischen LocoNet GCA51 und Rocrail.
- Synchronisation Zentrale - XpressNet: Aktive Funktionen und Fahrtrichtung wird nicht an die Roco MultiMaus gesendet und auf dem Display dargestellt.
- Probleme bei der XpressNet Kommunikation mit Lenz Hardware LH100, LH01
- LocoNet Interface steuert nur Funktionen F0 bis F8
Gerne nehme ich Anregungen und Probleme auf: TICKET erstellen.
Hardware Interface
Die Arduino Z21 DCC Zentrale erzeugt mithilfe der DCCInterface Library und dem Timer1/Timer2 (wählbar) ein DCC-Signal. Die Zentrale unterstützt je nach gewünschtem Funktionsumfang verschiedene Protokolle. Jedes dieser Protokolle benötigt um mit der Zentrale kommunizieren zu können ein eigenes Interface. Außerdem muss das jeweilige Protokoll im Sketch aktiviert werden (Durch "//" vor dem #define oder #include wird das jeweilige Protokoll deaktiviert!).
LAN Interface
Das LAN-Interface kann mittels "#define LAN" im Sketch aktiviert werden. Es stellt die Kommunikation der Z21 Protokoll Library über das Kabelgebundene W5100 Arduino Shield bereit. Die IP-Adresse um das LAN-Interface zu erreichen ist Standardmäßig auf 192.168.0.111 eingestellt und wird nicht über DHCP bezogen. Über das Webinterface kann die IP-Adresse geändert werden. Das Webinterface muss dafür im Sketch mittels #define HTTPCONF" aktiviert sein. Ein Reset der IP-Adresse kann beim Einschalten der Zentrale (Betriebsspannung) und gleichzeitigem Drücken des Power On/Off Taster durchgeführt werden (DCC LED blinkt schnell, solange der Taster gerückt wird).
DCC Interface
Mit Hilfe des DCC Fremdeingang wird der DCC Datenstrom einer angeschlossenen DCC Zentrale mit in das eigene DCC-Signal integriert. Hierbei erfolgt keine Rückkommunikation zu der externen Zentrale. Der Anschluss kann verwendet werden um zum Beispiel eine Piko Fern / Digi 1 (55019) zu nutzen. Da kein Timer zur Dekodierung notwendig ist läuft ist diese Integration unter allen Zentralen-MCUs möglich. Um das DCC-Interface zu verwenden, muss dies mittels #define DECODER im Sketch aktiviert werden.
XpressNet Interface und externer Booster
Wenn ein preisgünstiger ROCO Booster 10761, 10764 oder Freischmann Digitalverstärker 680801 bereits vorhanden ist, kann dieser als externer Booster genutzt werden. Dafür reicht ein XpressNet-Interface ohne die Funktionalität des MAX485 aus. Die dafür notwendige Kurzschlusserkennung ist in der Software der Zentrale integriert. Im Sketch muss der externe Booster aktiviert werden:
#define BOOSTER_EXT
#define BOOSTER_EXT_ON HIGH
#define BOOSTER_EXT_OFF LOW
Um eine Kommunikation mit der Lokmaus2 oder Multimaus herzustellen, ist ein XpressNet-Interface mit dem MAX485-Treiber notwendig. Die Z21 Zentrale arbeitet dann wie ein XpressNet Master für die LokMaus2 oder MultiMaus. Es können dabei bis zu 31 XpressNet Slaves (Clients) an die Arduino Z21 DCC Zentrale angeschlossen werden.
Aktivierung des XpressNet-Interface im Sketch mittels:
#define XPRESSNET
#include <XpressNetMaster.h>
In der rechts dargestellten Schaltung ist der Aufbau der DCC-Ansteuerung des ROCO Boosters 10761 und das XpressNet-Interface dargestellt. Am XpressNet-Interface sind möglicherweise noch zusätzliche Pull Up/Down und/oder eine XpressNet Bus-Terminierung an der Leitung A und B notwendig (siehe XpressNet Hardware).
LocoNet und S88
Durch die Integration eines LocoNet-Interface ist es möglich die Arduino Z21 Zentrale mit der Intellibox zu verbinden oder mit LocoNet-Handregler wie den Fred zu nutzen. Um den Fred nutzen zu können muss in der Software der notwendige LocoNet Slot-Server aktiviert werden, dann ist ein Anschluss an der Intellibox (welche bereits einen Slot-Server integriert hat) nicht mehr möglich. Die LocoNet Library nutzt zur Signalerzeugung im Arduino UNO den Timer 1 und im Arduino MEGA den Timer 5. Aktiviert wird das LocoNet-Interface mittels:
#define LOCONET
#include <LocoNet.h>
Der Slot-Server kann mittels #define LnSLOTSRV zugeschaltet werden. Sollen alle Lokinformationen im LocoNet (auch ohne Anfragen) übermittelt werden, muss #define TXAllLokInfoOnLN true gesetzt werden. Dies kann sinnvoll sein, wenn eine Steuerungssoftware über LocoNet mit der Zentrale kommuniziert.
Beachte: Das LocoNet-Interface unterstützt derzeit nur die Funktionen F0 bis F8!
Rückmeldungen können mit dem S88N-Interface an die Steuersoftware weitergeleitet werden. Es werden bis zu 62 Rückmeldemodule mit 8 Eingängen unterstützt. Einstellungen zur Anzahl der abzufragenden Module lassen sich über die Webkonfiguration mittels LAN oder WLAN vornehmen. Aktiviert wird das S88-Interface mittels:
#define S88N
Hinweis: Ab ca. 5 Modulen sollte ein Ausgangstreiber 74HC244 für den S88 Bus verwendet werden.
interner Booster
Ein einfacher und sehr kostengünstiger Booster (z.B.: H-Brücke TLE5205) zur Verstärkung des DCC-Signal direkt in der Zentrale. Implementierung einer zweiten Kurzschlusserkennung für den internen Booster und die Erzeugung eines separaten GO/STOP Signal. Die Aktivierung im Sketch erfolgt mittels:
#define BOOSTER_INT
#define BOOSTER_INT_ON LOW
#define BOOSTER_INT_OFF HIGH
Genutzt wird dazu ein H-Brückentreiber TLE5205 oder der Baugleiche TLE5206-2 welcher bis zu 5A Ausgangsstrom liefern kann. Eine Beschreibung ist auch unter Booster3 zu finden.
- Achtung: Im Datenblatt des TLE5205 ist eine falsche Logiktabelle abgebildet!
WiFi (WLAN Add-On)
Für die WiFi-Kommunikation wird das ESP82660-01 Modul eingesetzt. Das ESP-Modul benötigt ein eigenes Sketch, welches im Downloadbereich heruntergeladen werden kann. Das WLAN-Modul verbindet sich mittels Serial (für Arduino MEGA über Serial1) mit der Zentralen-MCU. Die Kommunikation mit dem ESP erfolgt nicht mittels AT-Befehlen, sondern über ein modifiziertes Z21 LAN Protokoll mit Client-Erkennung (Sketch für ESP im Downloadbereich). Da das ESP-Modul mit 3,3Volt (ca. 200mA) arbeitet ist ein extra Spannungsregler und Pegelwandler auf dem WLAN-Interface zu installieren. Die zwei Taster auf dem Adapter im Bild, sind für das aufspielen des Sketch (Firmware-Update) und Reset beim ersten installieren des ESP-Moduls nötig. Programmiert wird das ESP wie ein Arduino, aus einer angepassten Arduino IDE heraus.
Für den Anschluss an der Zentrale können die auf dem Adapter installierten Taster und LED entfallen! Diese sind nur für die einmalige Programmierung notwendig. Um WLAN in der Zentrale zu aktivieren muss folgende Zeile einkommentiert werden:
#define WIFI
Das ESP8266 stellt einen AcessPoint (AP) bereit. Über diesen kann mithilfe eines Webbrowser (192.168.0.111) die Standard-Einstellungen (SSID "Z21_ESP" und Passwort "12345678") und der WLAN Client-Betrieb (Client-Mode) an einem vorhandenen WLAN-Router konfiguriert werden. Wenn das S88-Interface genutzt wird, kann über das Webinterface auch die Modulanzahl angepasst werden.
Debugging
Um im Bedarfsfall interne Daten über den Serial Monitor überwachen zu können, gibt es dafür eine Debug-Ausgabe. Diese muss beim Arduino UNO und aktivem XpressNet oder WLAN komplett deaktiviert sein!
Aktiviert wird das Debugging mittels:
#define Debug Serial
Einstellung welche Daten/Protokolle ausgegeben werden sollen:
#define DEBUG Ausgabe von Einstellungen und Softwareversion
#define REPORT Ausgabe der Zustände von S88 Rückmelder
#define LnDEB Ausgabe LocoNet Kommunikation
#define XnDEG Ausgabe XpressNet Kommunikation
#define Z21DEBUG Ausgabe Z21 Protokoll Kommunikation
Hardware MCUs (Schaltpläne)
Die Arduino Z21 DCC Zentrale kann unter verschiedenen Mikroprozessoren eingesetzt werden. Dabei richtet sich die Auswahl nach den notwendigen Funktionen (Interfaces).
- Arduino UNO Z21 DCC Zentrale (ATmega328p) - klein
- Arduino MEGA Z21 DCC Zentrale (ATmega2560) - mittel
- Sanguino Z21 DCC Zentrale (ATmega1284p/ATmega644p) - groß
- Projekt: ESP8266-12 als WLAN Z21 Zentrale mit XpressNet und S88
Software
Die Software ist mit der Arduino IDE geschrieben.
- Arduino Plug-In: Anpassung der Arduino IDE für die Funktion mit Sanguino oder ESP-Modul sind unter Arduino#Hardware beschrieben.
Beschreibung
Das Sketch kann universal für den Arduino UNO [eingeschränkt], Arduino MEGA oder für den Sanguino Mikroprozessor ATmega1284p (ab Sw. v31) eingesetzt werden.
In dem Sketch ab der Softwareversion 3x sind alle Protokolle variable aktivierbar/deaktivierbar. Bitte nutzt die Sketch Version 4 oder höher, hier wurden viele Fehler beseitigt! Bitte ladet euch auch die jeweils letzte Version der Bibliotheken herunter, denn nur so ist die Software lauffähig!
- Bemerkung: Ab der Version 31 ist die neue DCC Interface Library mit Timer 2 funktionalität zu nutzen. Darüber hinaus, wurden die unterstützten Protokoll für dem Arduino UNO eingeschränkt (zu wenig RAM/ROM)!
Z21 WLAN Add-On Sketch
Diese Software ist für das WLAN WLAN Add-On (ESP8266) der Arduino Z21 DCC Zentrale notwendig. Sie muss in das ESP8266, mit Hilfe der Arduino IDE, hochgeladen werden. Die Software beinhaltet einen AJAX Webserver zur Konfiguration und die Option die S88-Modulanzahl zu ändern. Außerdem ist ein Reset Fallback (Timeout) des Daten-Buffer für die Serial-Kommunikation zur Arduino Z21 DCC Zentrale implementiert. Zu beachten ist, dass es sich hierbei nur um das Sketch handelt welches für das WLAN-Modul notwendig ist, dies ist keine eigenständige Zentrale.
Info: Bei Konfigurationsänderungen am AccessPoint (AP) wird dieser beim Speichern automatisch neu gestartet - es erfolgt dadurch keine Rückmeldung oder Bestätigung des Speichervorgangs! Eine freie Kanalauswahl (1-13) für den AP ist nur möglich, wenn keine Client Verbindung besteht.
Arduino Z21 DCC Zentrale Sketch
- Fix Kommunikation im LocoNet-Client Modus mit der IntelliBox (Fahrtrichtungsproblem).
- Wireless & LAN: Support für kombinierte UDP Pakete. Zusätzlich Verbesserung im "DCC Interface Library" bei der CV-Programmierung.
- LocoNet mit Slotserver (Master/Slave Betrieb) - Zum Beispiel als LocoNet Slave an einer Intellibox (ab Arduino DCC Interface Library ab v2.2!)
- Weichen über LocoNet steuerbar und Anpassung der LocoNet-Nachrichtenübertragung ins Z21-Protokoll.
Ältere Versionen können über Sourceforge heruntergeladen werden:
Library
Hier sind die notwendigen Bibliotheken aufgeführt. Nur damit ist das Sketch der DCC Zentrale lauffähig.
- Arduino Z21 LAN Protokoll Library - Arduino Z21 LAN Protokoll Library
- => Für Zentrale ab Softwareversion 4 nötig.
- Arduino DCC Interface Library - NEU: Timer 1 oder Timer 2 wählbar - Standard: Timer 2. Verbesserte Datenabfolge bei der CV Programmierung.
- Arduino XpressNet Master Library
- Arduino LocoNet Library
Rechtsbehelf
Hinweis: Die auf dieser Webseite vorgestellte Software und Schaltungen können für den privaten Gebrauch frei genutzt werden, eine kommerzielle Verwertung bedarf einer schriftlichen Genehmigung.